Problem Management

 Problem Management


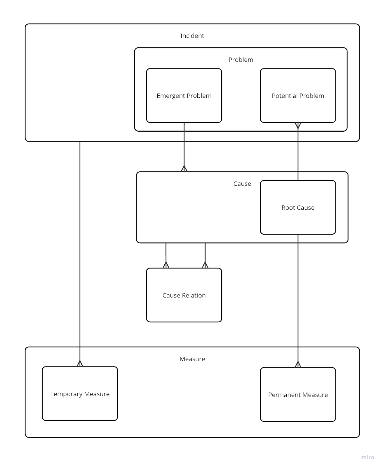
  • Resource Entity
    • Incident
      • Problem
        • Emergent Problem
        • Potential Problem
    • Cause
      • Root Cause
    • Measure
      • Temporary Measure
      • Permanent Measure
  • Control Entity
    • Cause Relation


天下の大患は、その大患たる所以を知らざるに在り。

苟も大患の大患たる所以を知らば、寧んぞ之れが計を為さざるを得んや。

吉田松陰

Comments