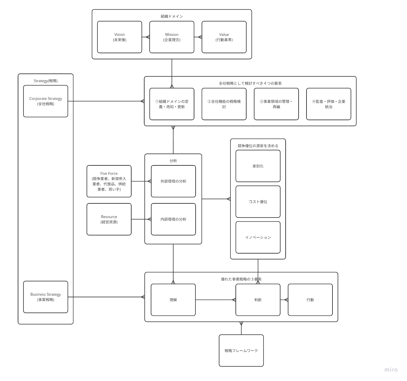
The Elements of Strategic Management(Masahiro Kotosaka) on March 24, 2025 Get link Facebook X Pinterest Email Other Apps Modeling Based on "The Elements of Strategic Management" Masahiro Kotosaka Comments
Comments
Post a Comment